伟德国际1946源于英国
首页
学院概况
学院简介
学院领导
机构设置
规章制度
学科专业
专业设置
学科简介
教师风采
教学科研
课程思政
研究生教育
规章制度
导师队伍
学位点建设
招生工作
培养工作
平台建设
宁夏特色中医药现代化工程技术研究中心
药学实验教学中心
宁夏医药研究所
下载专区
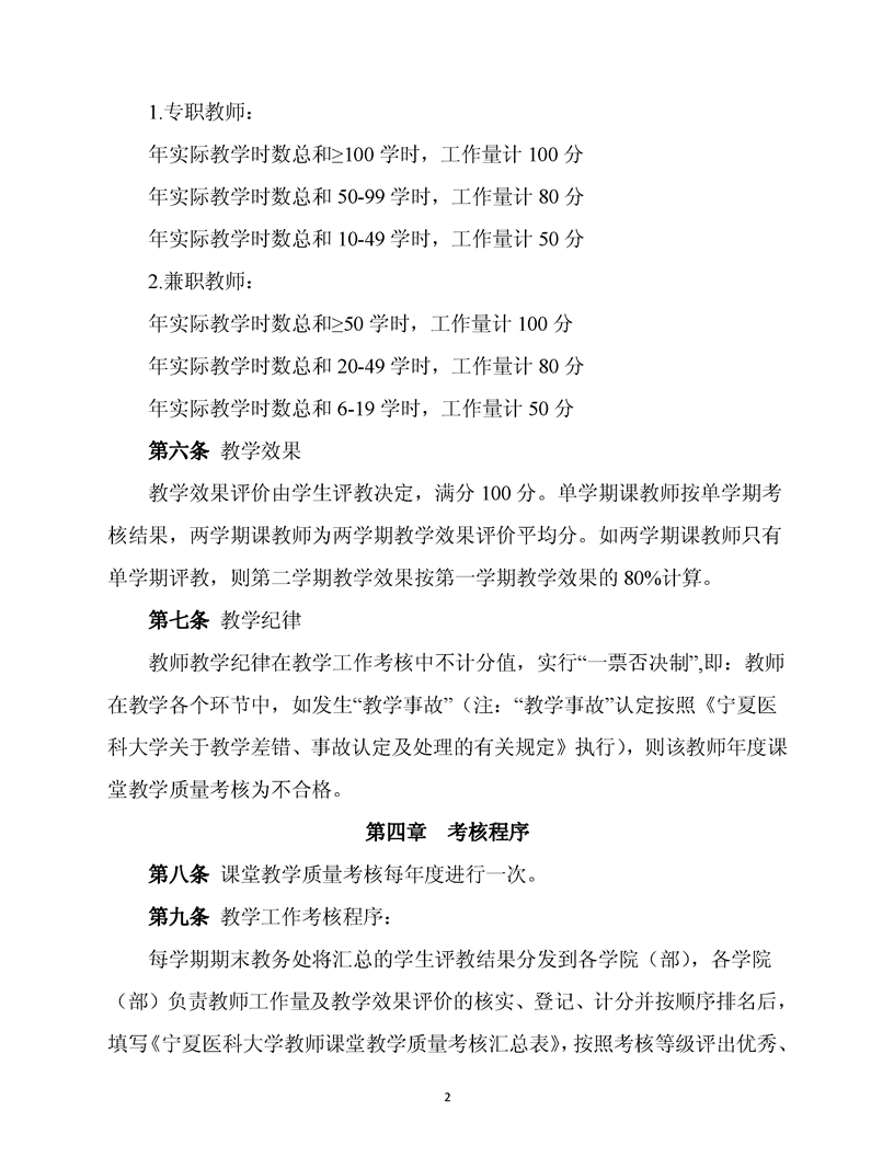
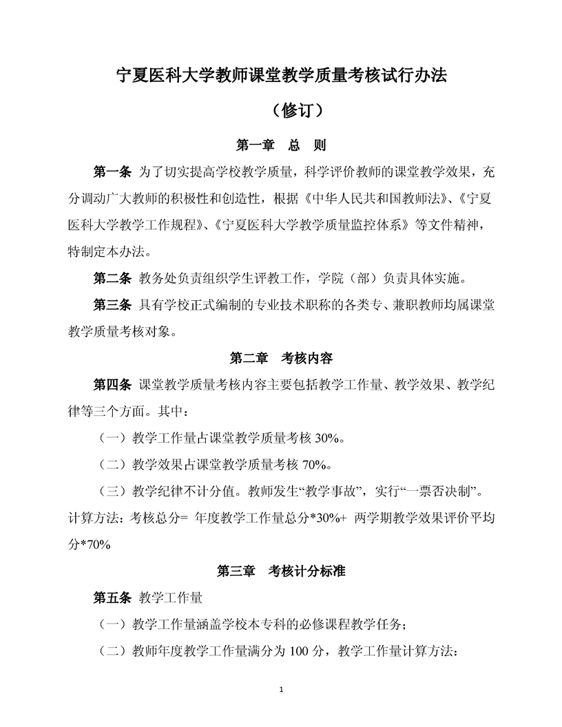
伟德国际1946源于英国教师课堂教学质量考核试行办法 (修订)
来源:药学院
作者:
点击数:
日期:2017-07-06
字体:【
大
中
小
】
【关闭窗口】
【返回顶部】
【打印文章】