伟德国际1946源于英国
机构设置
教务处简介
教务处职责
党建工作
规章制度
教务管理制度
考务管理制度
质控管理制度
学籍管理制度
教材管理制度
项目与成果
教改项目
教学成果
文档专区
政策与法规
机构设置
+
教务处简介
教务处职责
党建工作
规章制度
+
教务管理制度
考务管理制度
质控管理制度
学籍管理制度
教材管理制度
项目与成果
+
教改项目
教学成果
文档专区
政策与法规
您现在的位置:
首页
>
正文
通知通告
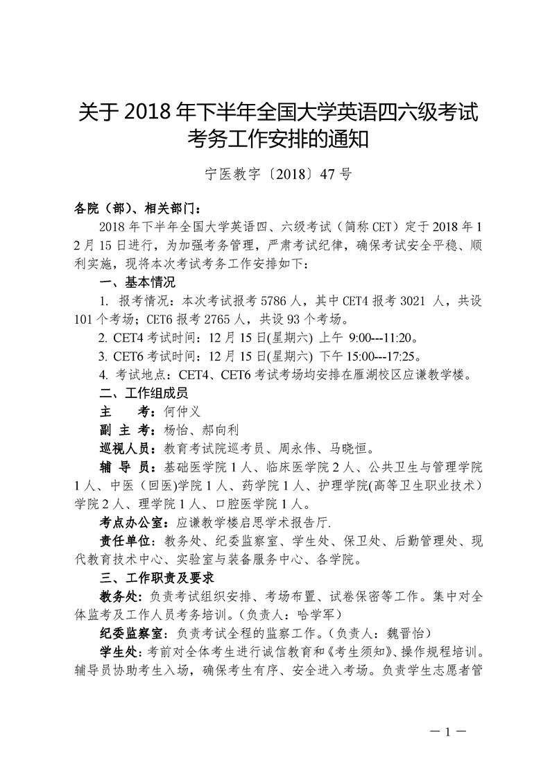
关于2018年下半年全国大学英语四六级考试 考务工作安排的通知
发布时间:2018年12月13日 00:00
字体:
【小】
【中】
【大】
TOP